继续教育学院
首页
学院概况
学院简介
培训制度
联系我们
通知公告
工作动态
成人高等学历教育
招生工作
教务管理
学籍管理
学位授予
培训项目
国培项目
省培项目
专技培训项目
合作项目
其他培训项目
社会化考试
普通话考试
CATTI考试
司法考试
其他考试
基地建设
省级基地
国家级基地
当前位置:
首页
>
成人高等学历教育
>
招生工作
> 正文
招生工作
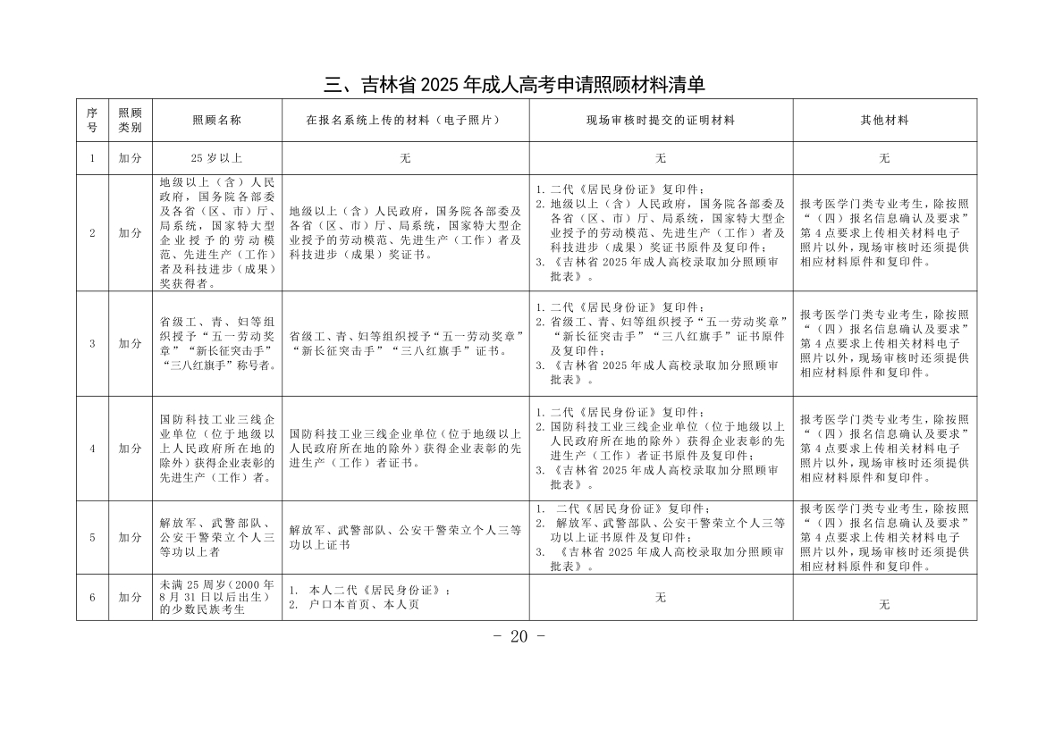
2025年吉林省成人高考报考流程
发布时间:2025-10-23
来源:
浏览:次
附件【
2025年吉林省成人高考报考流程.pdf
】已下载
次