继续教育学院
首页
学院概况
学院简介
培训制度
联系我们
通知公告
工作动态
成人高等学历教育
招生工作
教务管理
学籍管理
学位授予
培训项目
国(省)培项目
专技培训项目
合作项目
其他培训项目
社会化考试
学员感言
当前位置:
首页
>
学院概况
>
培训制度
> 正文
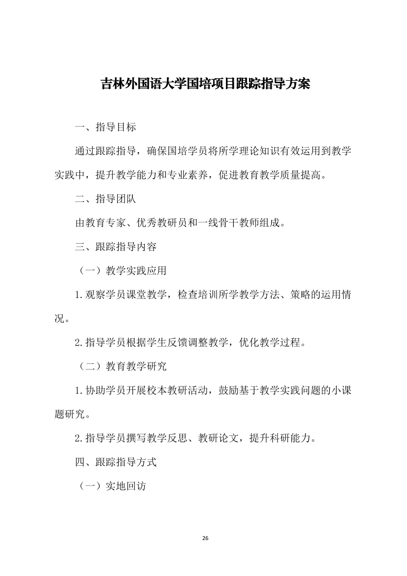
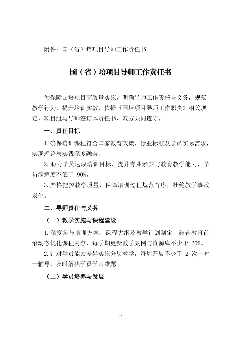
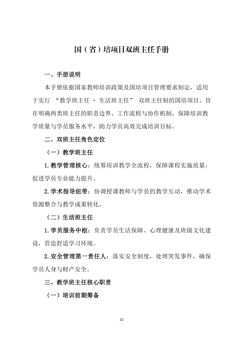
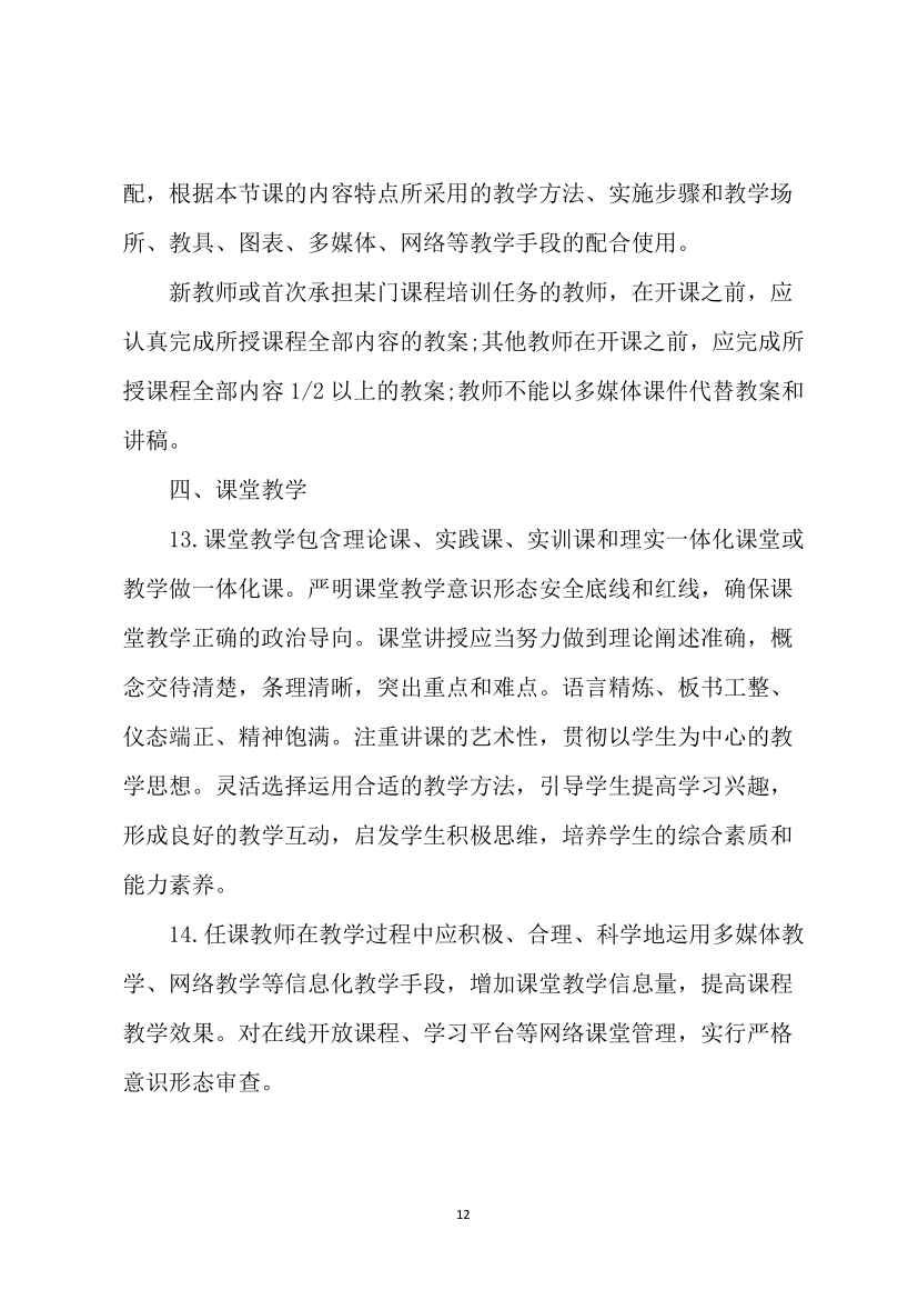
培训制度
继续教育学院规章制度
发布时间:2026-04-27
来源:
浏览:次
附件【
继续教育学院规章制度.pdf
】已下载
次